收藏本站

当前位置: 首页/ 游戏库/ 应用商城app

四三九九游戏盒免费下载(4399游戏盒)v8.5.0.17

四三九九游戏盒 v8.5.0.17 免费下载(4399游戏盒)

扫描二维码下载

资源截图

介绍:

《四三九九游戏盒》是一款精品游戏盒子软件了,可以来里面交流超多的游戏,随时随地查看你自己喜欢的游戏,然后来安装体验了。盒子支持更多的游戏体验,更多人气新游下载,最全的游戏下载工具就是本软件了。

四三九九游戏盒app点评

支持来找更多好游戏

找到更多好伙伴一起体验游戏

超人气手游更多

都是百万不会厌的手游了

四三九九游戏盒是哪一年推出的

四三九九网络股份有限公司创立于2002年,总部位于厦门,在广州、北京、韩国等地设有分支机构。4399是国内领先的互联网游戏开发商、游戏发行商及平台运营商,现已发展成为集网页游戏、移动游戏开发与发行以及游戏平台运营于一体的综合型互联网游戏公司。

《四三九九游戏盒》是2012年推出的。随着后续的更新经历了许多大版本改进,才有了现在游戏非常多的4399游速泛岔戏盒,四三九九网络股份有限公司是一家提脾艳供互联网休闲娱乐游戏应用与信息获低服务的国家重点软件企业,是国内领先的互联网游戏开发商、游戏发行商及平台运营商。公司主营业务为网页游戏移动网络游戏的开发、发行以及互联网游戏平台的运营。

四三九九游戏盒怎么改密码

1.下载本app,并打开4399游戏盒子;

2.点击右下角“我的”,然后点击右上角设置按钮;

四三九九游戏盒 v8.5.0.17 免费下载(4399游戏盒)

3.选择账号绑定与安全;

四三九九游戏盒 v8.5.0.17 免费下载(4399游戏盒)

4.点击“修改密码”即可进行修改!

四三九九游戏盒 v8.5.0.17 免费下载(4399游戏盒)

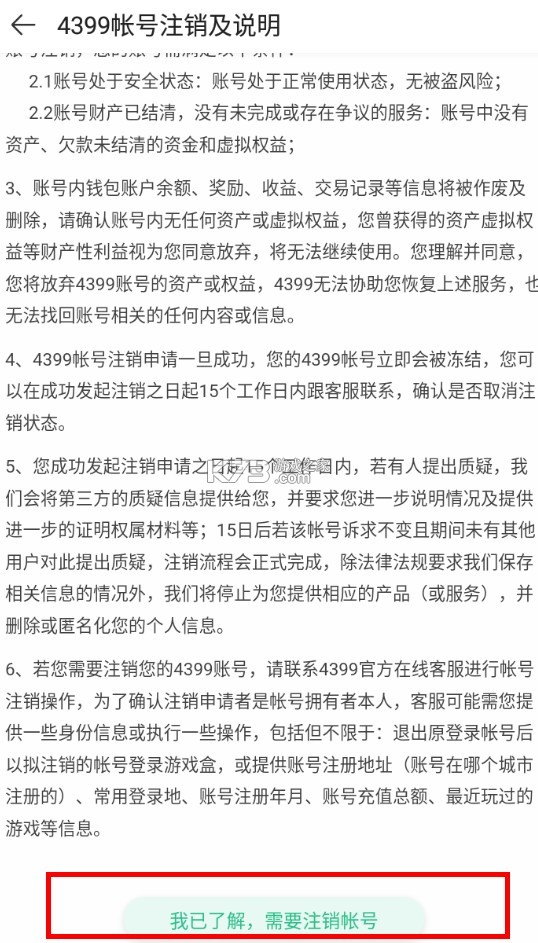
四三九九游戏盒怎么注销账号

打开四三九九游戏盒;选择我的,打开右上角【设置】

四三九九游戏盒 v8.5.0.17 免费下载(4399游戏盒)

点击“关于”;

四三九九游戏盒 v8.5.0.17 免费下载(4399游戏盒)

选择账号注销及说明;

四三九九游戏盒 v8.5.0.17 免费下载(4399游戏盒)

选择【我已了解,需要注销账号】,进行注销。

四三九九游戏盒 v8.5.0.17 免费下载(4399游戏盒)

四三九九游戏盒app介绍

《四三九九游戏盒》是一款专为手机游戏玩家打造的全方位游戏服务平台,它如同一座琳琅满目的游戏宝库,为玩家提供海量、丰富多样的游戏资源下载,无论是新潮热门的爆款游戏,还是经典耐玩的各类作品,都能在这里轻松找到,满足不同玩家的多元口味。

这款app拥有庞大且全面的游戏库,涵盖各种类型,确保每一位玩家都能在这里发现自己心仪的游戏,还集合了详尽的游戏攻略、丰富的游戏礼包以及最新的游戏资讯,让你始终站在游戏潮流的前沿。

《四三九九游戏盒》的特色之处还在于其互动性强的社区功能,玩家们可以在此交流游戏心得、探讨攻略,形成了一个积极互动的游戏社群,让游戏的乐趣不止于单人体验,更在于与广大玩家的共享与碰撞。

展开更多>收起内容>

相关资源:游戏工具4399游戏盒四三九九游戏盒游戏盒子

应用商城app

应用商城app

游戏平台:安卓iOS

游戏类型:娱乐工具

发售日期:2024-8-10全部版本发售日
Android, iOS中文版:2024-01-18
iOS, Android中文版:2024-8-16
Android中文版:2024-8-15
Android中文版:2024-8-10

游戏版本:中文版

游戏标签:app应用合集

84

总分 玩家评分:44 k73评分:40
画面:9
剧情:9
系统:9
音乐:9
耐玩:8

我要评论查看全部评论(3)>>

  • k73玩家2021-10-02 18:03:50评论(4)(0)回复

    真好玩、(⊙o⊙)?
  • k73玩家2021-09-17 11:25:09评论(2)(1)回复

    "真好玩\n"

热门下载安卓网游安卓单机安卓软件苹果网游苹果单机苹果软件

收藏本站|联系我们|发展历程|版权声明|下载帮助|广告服务|软件提交|意见反馈

Copyright 2008-2020破解游戏排行榜版权所有鄂ICP备17000873号

k73所有游戏及软件下载资源均来源自互联网,并由网友上传分享。如有侵权,请来电来函告之。

k73手游

388